近年来,济源市农业农村局终坚守“执法为民、服务三农”的宗旨,通过行政指导、风险防控等大力推行服务型行政执法工作,有效预防各类违法行为发生。
典型案例
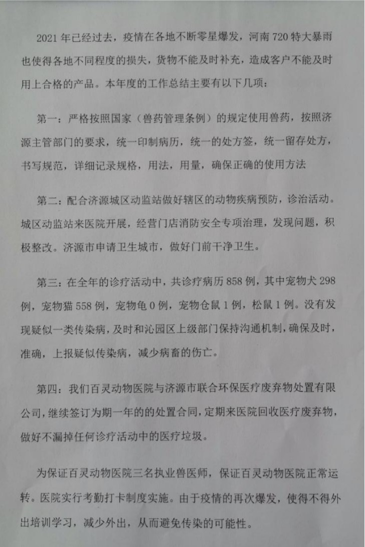
2022年3月10日,济源市农业农村局在执法检查时发现济源市沁园百灵动物医院未向发证机关(济源市农业农村局)报告上年度动物诊疗活动情况。

济源市沁园百灵动物医院执业活动情况报告记录
法律依据
《动物诊疗机构管理办法》第三十一条 动物诊疗机构连续停业两年以上的 , 或者连续两年未向发证机关报告动物诊疗活动情况 , 拒不改正的 , 由原发证机关收回、注销其动物诊疗许可证。
处理方式
济源市农业农村局执法人员向济源市沁园百灵动物医院进行提示,通过讲解《动物诊疗机构管理办法》相关规定,建议正确履行主体责任,并于2022年3月底前将上年度动物诊疗活动情况向发证机关报告。

执法人员向行政相对人进行现场行政指导
执行情况
行政相对人已按规定将2021年度动物诊疗活动情况向发证机关报告。




行政相对人2021年度动物诊疗活动情况报告情况
典型意义
济源市农业农村局在日常工作中大力推行服务型行政执法,在行政执法活动中大力推广使用说服教育、提示引导、行政指导等“柔性执法”手段。对违法行为轻微,没有造成危害后果的,通过及时提醒、主动指导、督促纠正,实行包容审慎监管,对其进行行政指导,免予行政处罚。
豫公网安备:
41900102410956号

